位居央企前列!中国石油8项案例入选!
时间:2024-01-22 点击:629
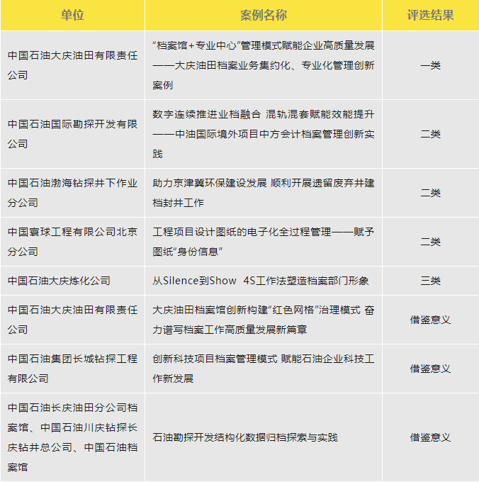
1月17日,国家档案局办公室通报2023年度全国企业档案工作创新案例评选结果,中国石油共8个案例入选,其中一类案例1项、二类案例3项、三类案例1项、具有一定借鉴意义案例3项,入选数量位居央企前列。
大庆油田《“档案馆+专业中心”管理模式赋能企业高质量发展——大庆油田档案业务集约化、专业化管理创新案例》获评一类案例。
国际勘探开发有限公司《数字连续推进业档融合,混轨混套赋能效能提升——中油国际境外项目中方会计档案管理创新实践》、渤海钻探井下作业分公司《助力京津冀环保建设发展 顺利开展遗留废弃井建档封井工作》、寰球工程公司北京分公司《工程项目设计图纸的电子化全过程管理——赋予图纸“身份信息”》获评二类案例。
大庆炼化《从Silence到Show 4S工作法塑造档案部门形象》获评三类案例。
此外,大庆油田、长城钻探以及长庆油田联合川庆钻探与中国石油档案馆报送的案例获评具有一定借鉴意义案例。

中国石油获奖案例集中展现了档案工作服务企业治理现代化、主营业务发展、科技创新、财务共享价值创造、石油党建、“数智中国石油”建设的做法和成效,彰显了档案工作赋能企业高质量发展的重要作用。
2023年度全国企业档案工作创新案例征集活动由国家档案局组织开展,共征集创新案例584个,评选出一类案例21个,二类案例39个,三类案例58个,有一定借鉴意义案例116个。国家档案局后续将以适当形式对典型案例进行集中展示。

快速通道
联系方式
官方微信