中石油、中海油多项成果入选天津科技大奖!
时间:2020-12-03 点击:902
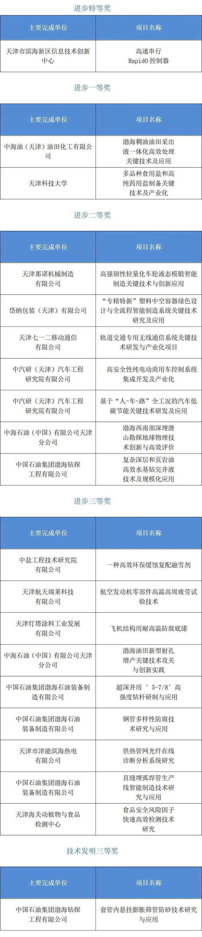
近日,位于天津经开区的中海油(天津)油田化工有限公司、中海石油(中国)有限公司天津分公司、中国石油集团渤海钻探工程有限公司、中国石油集团渤海石油装备制造有限公司荣获2021年度天津市科学技术奖。
中海油(天津)油田化工有限公司的“渤海稠油油田采出液一体化高效处理关键技术及应用”的项目获得科学技术进步一等奖;
中海石油(中国)有限公司天津分公司的“渤海西南部深埋潜山勘探地球物理技术创新与高效评价”和中国石油集团渤海钻探工程有限公司的“复杂深层和页岩油高效水基钻完井液技术及规模化应用”项目获得科学技术进步二等奖;
中海石油(中国)有限公司天津分公司的“渤海油田新型钻孔增产关键技术攻关与创新实践”,中国石油集团渤海石油装备制造有限公司的“超深井用'5-7/8'高强度钻杆研制与应用”、“钢管多样性防腐技术研究与应用”和“直缝埋弧焊管生产线智能制造技术研究与应用”项目获得科学技术进步奖三等奖;
中国石油集团渤海钻探工程有限公司的“套管内悬挂膨胀筛管防砂技术研究与应用”项目获得科学技术发明奖三等奖。

2022年,经开区将持续强化与高校、科研院所合作,营造浓厚的科技创新氛围,推进科技成果转化,加快创新型企业梯度培育,全方位推动创新载体高质量发展。
2021年度天津市科学技术奖
完整获奖名单


快速通道
联系方式
官方微信